This website requires JavaScript.
Explore
Help
Sign In
oxidiert
/
Bachelor-Arbeit-Thomas-Wichert
Watch
1
Star
0
Fork
0
You've already forked Bachelor-Arbeit-Thomas-Wichert
Code
Issues
Pull Requests
Actions
Packages
Projects
Releases
Wiki
Activity
Files
master
Bachelor-Arbeit-Thomas-Wichert
/
Assets
/
Oculus
/
Voice
/
Lib
/
Wit.ai
/
Documentation
/
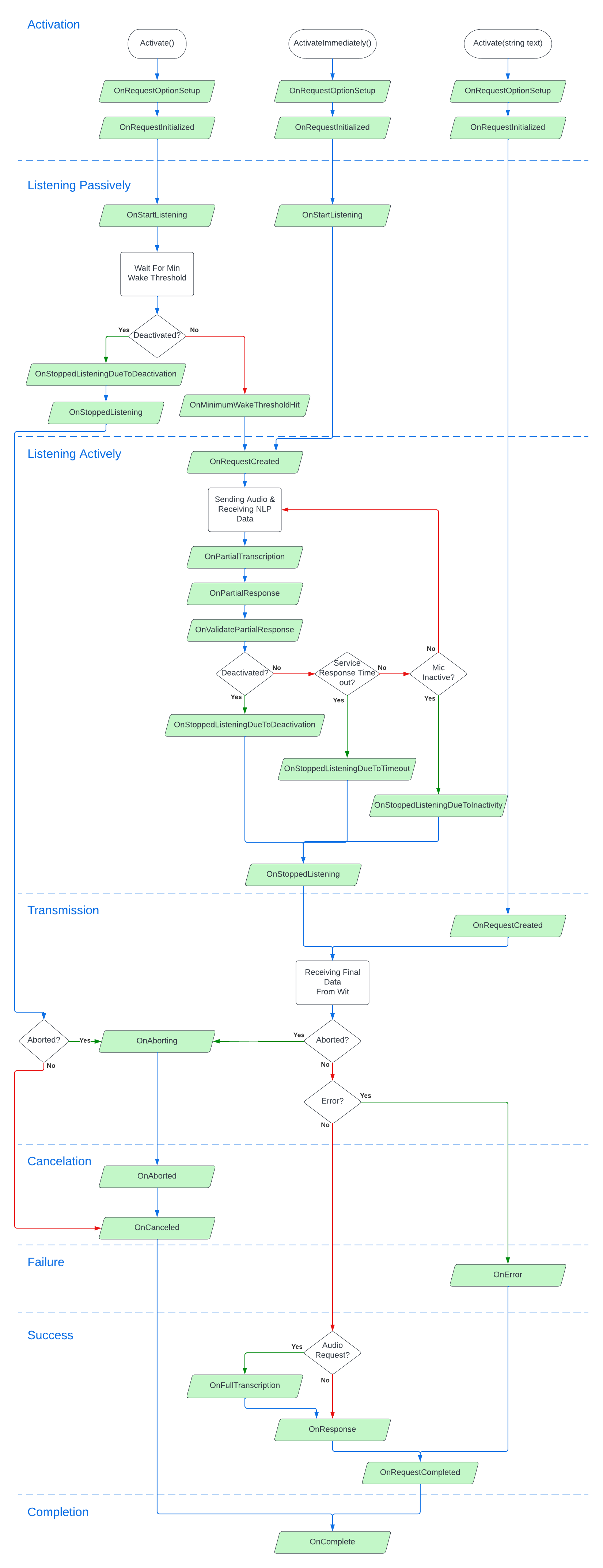
VoiceEventsDiagram.png
Daniel Ocks
eeca72985b
Initialer Upload neues Unity-Projekt
2025-07-21 09:11:14 +02:00
224 KiB (Stored with Git LFS)
1650x4291px
Raw
Permalink
History